德晋贵宾厅(中国区)官方网站新闻
德晋贵宾厅(中国区)官方网站集团现在已经形成以协力工业园为中心,,,,,,,,以陕西宝鸡协力、湖南衡阳协力、宁波力达、辽宁盘锦协力四个整机厂为东、西、南、北方的工业结构基地。。。。。。。。
集团党建
安徽德晋贵宾厅(中国区)官方网站集团探索推行‘五法’破解国企党建事情难题,,,,,,,,有立异、有特色、有实效,,,,,,,,形成了抓党建促生长的‘协力’品牌。。。。。。。。
产品中心
集运搬系列、市场效劳、工业配套三大解决计划为主体,,,,,,,,是全球信托德晋贵宾厅(中国区)官方网站领域运输解决计划效劳商!
集团品牌
百年协力是德晋贵宾厅(中国区)官方网站理念界说,,,,,,,,天下一流是我们量化的目的,,,,,,,,协力人一步一个脚印,,,,,,,,一直拼搏进取,,,,,,,,逐渐把企业做大做强。。。。。。。。
集团文化
今天我们提出跻身天下德晋贵宾厅(中国区)官方网站行业第一集团,,,,,,,,进入天下一流的目的,,,,,,,,是对我们绚烂的历史的传承,,,,,,,,更是协力人永一直息的脚步!
社会责任
认真落实省委省政府决议安排,,,,,,,,在脱贫攻坚、社会公益等方面取得效果显著,,,,,,,,同时牢牢围绕立异驱动生长战略,,,,,,,,坚持做强做优工业车辆主业。。。。。。。。
关于德晋贵宾厅(中国区)官方网站
德晋贵宾厅(中国区)官方网站(以下简称“德晋贵宾厅(中国区)官方网站集团”)系安徽省属国有独资公司,,,,,,,,其前身为合肥矿机厂新厂,,,,,,,,始建于1958年,,,,,,,,1992年以合肥德晋贵宾厅(中国区)官方网站总厂为焦点组建德晋贵宾厅(中国区)官方网站集团。。。。。。。。
联系德晋贵宾厅(中国区)官方网站
德晋贵宾厅(中国区)官方网站集团将以“创一流品牌、进天下一流”为目的,,,,,,,,以科学生长为主题,,,,,,,,自主立异为支持,,,,,,,,致力于成为中国工业车辆行业的向导者,,,,,,,,全球工业车辆行业的领先者。。。。。。。。
信息果真
规范企业信息果真,,,,,,,,推进事情透明度,,,,,,,,提高效劳知足度。。。。。。。。
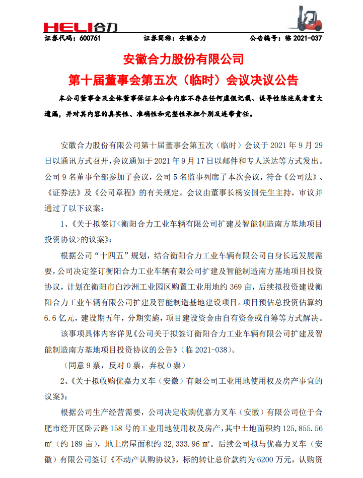
安徽协力股份有限公司第十届董事会第五次(暂时)聚会决议通告
宣布日期: 2021-09-30 16:00 协力德晋贵宾厅(中国区)官方网站字号:A+ A A-
0551-63648005 63632133
安徽省合肥市望江西路15号
webmaster@heliforklift.com
安徽协力股份有限公司 版权所有 皖ICP备05001082号-1